Concept Mapping. Concept mapping is used to organize related information in a visual manner. Written by Jackson and Trochim this article presents concept mapping as an alternative method to existing code-based and word-based text analysis techniques for one type of qualitative text dataopen-ended survey questions.

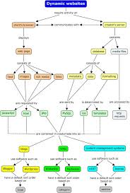
The goal of a concept map is to simplify complex concepts using circles boxes and all sorts of shapes and icons to represent ideas and lines to connect them together. The technique for constructing concept maps is called concept mapping. Concepts usually written within rectangles or ovals.
What is a concept map.
It is useful to debunk complex information on a large scale. A concept map or conceptual diagram is a diagram that depicts suggested relationships between concepts. The technique for constructing concept maps is called concept mapping. The first two parts are the.