Website Sitemap Design. Well explain how to use two. Website design starts long before the pen hits paper to put together the look and feel.

A sitemap is a list of web pages thats accessible by users or search engine crawlers. All websites should start with a good plan. Locate the root folder of your website and add the sitemap file to this folder.
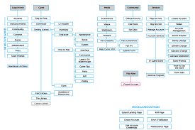
Start with a purpose.
Intuitive drag and drop interface with precision drawing and control. Start with a purpose. Smart shapes and connectors multiple diagramming shortcuts and styling options. The reason that we create sitemaps is because it helps the web design team user experience and overall planning so you have a really clear idea of what we pages.